Visite bizagi.com
01.03 Remuneração de pessoal
01.03.01 Pagamento de Pessoal
A5. Analisa informações
A5.17. Sindicatos/ Associações (inclusão/ exclusão/ desconto em folha)
A5.18. Substituição
A5.16. Licença Gestante - FC/CC
A5.12. Descontos em folha (judiciais e outros)
A5.15. Inclusão em folha de Removidos
A5.22. Abono de Permanência
A5.23. Gratificação de Perícia
A5.21. Férias
A5.19. GAS
A5.20. FC/CC
A5.4. Gratificação por Encargo de Curso, Concurso ou Instrutoria Interna
A5.14. Adicional de Insalubridade/ Penosidade
A5.8. Gratificação de Projeto
A5.37. Auxílio natalidade
A5.6. Progressão e Promoção de Servidores
A5.13. Adicional de Tempo de Serviço
A5.7. Substituição de Membros
A5.9. Acerto de Vacância (crédito)
A5.5. Promoção de Membros
A5.11. Afastamento Licença sem Vencimento
A5.24. Concessão de Aposentadoria
A5.10. Adicional Noturno
A5.25. Auxílio Doença (removidos/ sem vínculo)
A5.3. Gratificação por Encargo de Curso ou Concurso para membros
A5.2. Ajuda de Custo
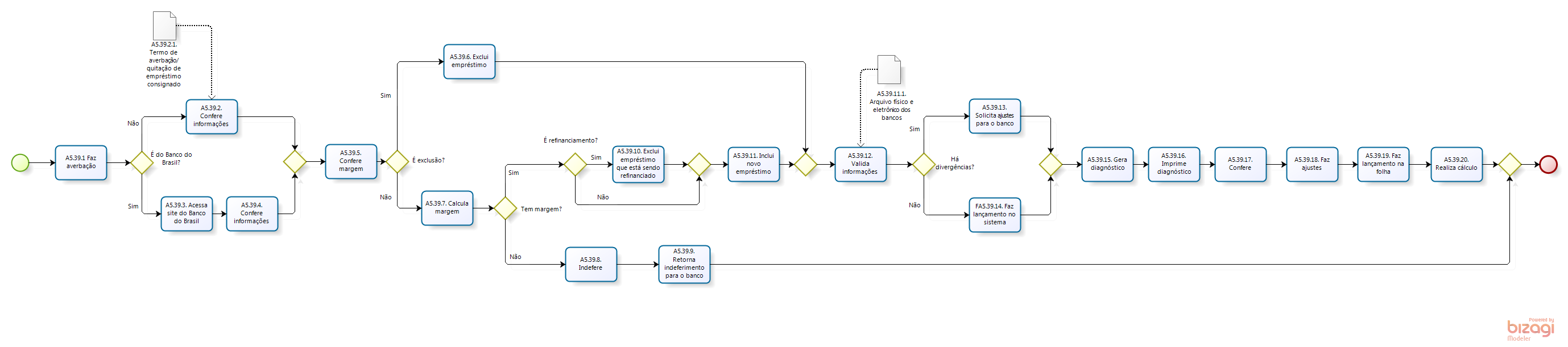
A5.36. Empréstimo Consignado
A5.35. Cálculo e Pagamento de Restos a Pagar e Exercícios Anteriores
A5.1. Auxílio Moradia
A5.28. Afastamento para Curso de Formação
A5.27. VPNI (Quintos/ Décimos)
A5.29. Adicional de Treinamento
A5.26. Inclusão em folha de Requisitados
A5.33. Pensão Alimentícia
A5.34. Concessão, Exclusão, Suspensão e Alteração de Pensão Civil
A5.32. Hora Extra
A5.30. Adicional de Qualificação
A5.31. Grifo
Principal
<< Ir para Matriz
A5. Analisa informações
Descrição
Valida informações do arquivo eletrônico com os termos de averbação.
login