Descrição
Receber processo da Divisão de Cadastro de Pessoal para inclusão de servidor requisitado na folha de pagamento;
Lei 8.112/90 – Capítulo V – Art. 93
“Art. 93. O servidor poderá ser cedido para ter exercício em outro órgão ou entidade dos Poderes da União, dos Estados, ou do Distrito Federal e dos Municípios, nas seguintes hipóteses:
I - para exercício de cargo em comissão ou função de confiança;”
Descrição
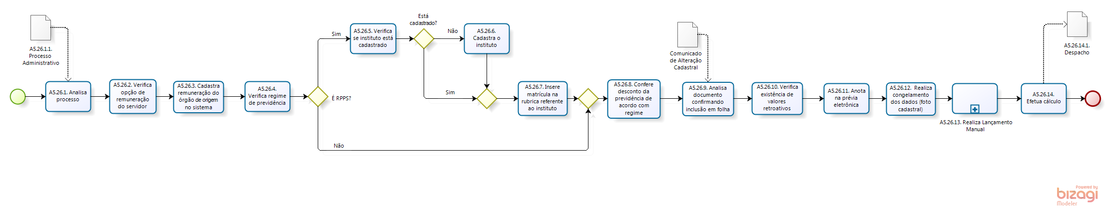
1.Verificar se o servidor fez opção pela remuneração do cargo efetivo
1.1 - Se fez a opção pela remuneração do cargo efetivo o pagamento da Função de Confiança (FC) ou Cargo em Comissão (CC) será o valor correspondente a 65% do valor integral
1.2 – Se não fez a opção pela remuneração do cargo efetivo, paga valor integral da FC ou CC
Descrição
GPS
Menu – Módulos Financeiros – Requisitados – Requisitados Renda Bruta
Botão “pesquisar”
Inserir matrícula
Referência – cadastrar mês e ano do contracheque utilizado (01/mm/aaaa)
Remueração Bruta CPP – cadastrar a remuneração bruta constante no contracheque do órgão de origem
Salvar
Botão “pesquisar”
Digitar matrícula
Botão “pesquisar”
Conferir dados inseridos
Sair
Descrição
Na data prevista no calendário da folha de pagamento receber da Coordenadoria de Cadastro e Lotação de Pessoal o documento Comunicado de Alteração Cadastral a confirmação da informação da FC ou CC e data de início de exercício do servidor.
Descrição
3.1 – Se estatutário com opção pela remuneração do órgão de origem, não havera desconto para o Plano se Seguridade Social
3.2 – Se estatutário com opção de recebimento integral da FC / CC, o desconto será automático para o Plano de Seguridade Social.
3.3 – Se vinculado ao Regime Geral de Previdência Social (INSS) verificar a remuneração integral do servidor no órgão de origem
3.3.1 – Se valor da remuneração no órgão de origem for suficiente para o desconto do teto da contribuição previdenciária, não deverá haver desconto previdenciário no pagamento da FC ou CC;
Ao efetuar o cálculo verificar se o sistema está calculando corretamente o desconto previdenciário
3.4 – Se vinculado ao Regime Próprio de Previdência Social, o órgão de origem deverá encaminhar documento constando a denominação do instituto: CNPJ, número do banco, agência, conta corrente, alíquota de contribuição e base de cálculo
3.4.1 – Verificar se existe rubrica para a arrecadação de contribuição previdenciária para o instituto ao qual o servidor está vinculado
3.4.1.1 – Se não houver a rubrica cadastrada deveremos criá-la e cadastrá-la no módulo “documento financeiro” do GPS e incluir a matrícula do servidor
3.4.1.2 – Havendo a rubrica cadastrada, incluir a matrícula do servidor
Descrição
Guardar as alterações cadastrais feitas até esta data e que influenciam na folha de pagamento
Aba "Preparação"
Botão “Matrículas”
Botão “Remove Todos” “Envia Matrículas”
Selecionar a opção “Todos para FOTO (normal)"
Salvar
Sair
Botão “FOTO”
Confirmar
Descrição
G:\SGP\CPP\Administrativo\PREVIAS ELETR0NICAS\ATIVOS\2012
Anotar na prévia pagamento de valores retroativos a data de início de exercício
Verificar no contracheque se o pagamento está correto, se necessário fazer lançamentos manuais
GPS
Menu – módulos financeiros – lançamentos – lançamentos CPP folha normal
Botão “pesquisar”
Incluir matrícula
Botão “pesquisar”
Digitar rubrica a ser utilizada
Rubrica 73 para diferença de FC – opção
Rubrica 53002 para diferença de FC – opção restos a pagar
Rubrica 71 para diferença de FC – integral
Rubrica 53001 para diferença de FC – integral restos a pagar
Rubrica 166 para diferença de CC – opção
Rubrica 53006 para diferença de CC – opção restos a pagar
Rubrica 164 para diferença de CC - integral
Rubrica 53005 para diferença de CC – integral restos a pagar
Digitar valor a ser pago
Salvar
Sair
Calcular
GPS
Aba “principal”
Botão “matrículas para cálculo”
Botão “excluir todos”
Salvar
Incluir matrícula
Salvar
Sair
Botão “executa cálculo”
Conferir lançamentos no contracheque
Descrição
Efetuar cálculo
Aba “Principal”
Botão “Matric. p/Calculo”
Botão “Exclusão Total”
Salva
Digitar matrículas a serem calculadas
Salvar
Sair
Botão “Executa Calculo”
Conferir pagamento de gratificação de projeto no contracheque
Descrição
GPS
Menu – Tabelas Financeiras – documentos financeiros
Botão “pesquisar”
No campo “assunto” digitar em caixa alta % NOME DO INSTITUTO %
Descrição
Havendo a rubrica cadastrada, incluir a matrícula do servidor
GPS
Menu – Tabelas Financeiras – documentos financeiros
Botão “pesquisar”
No campo “assunto” digitar em caixa alta % NOME DO INSTITUTO %
Posicionar o cursor no campo “matrícula”
Clicar no botão de inclusão (com sinal de “ +” na barra de ferramenta)
Digitar matrícula do servidor
No campo “vigência” digitar a data de início de exercício do servidor
Salvar
Conferir matrícula inserida
Descrição
Se não houver a rubrica cadastrada deveremos criá-la e cadastrá-la no módulo “documento financeiro” do GPS e incluir a matrícula do servidor.
Descrição
“Informo que foi providenciado o pagamento da FC ou CC – opção ou integral, com efeitos financeiros a contar de dd/mm/aaaa, na folha normal de mm/aaaa.
SGP/CPP, dd/mm/aaaa
Nome do servidor
Cargo
Encaminhe-se a DIARQ, para arquivamento
SGP/CPP, dd/mm/aaaa
Nome do Coordenador
Coordenador de Pagamento de Pessoal”