Descrição
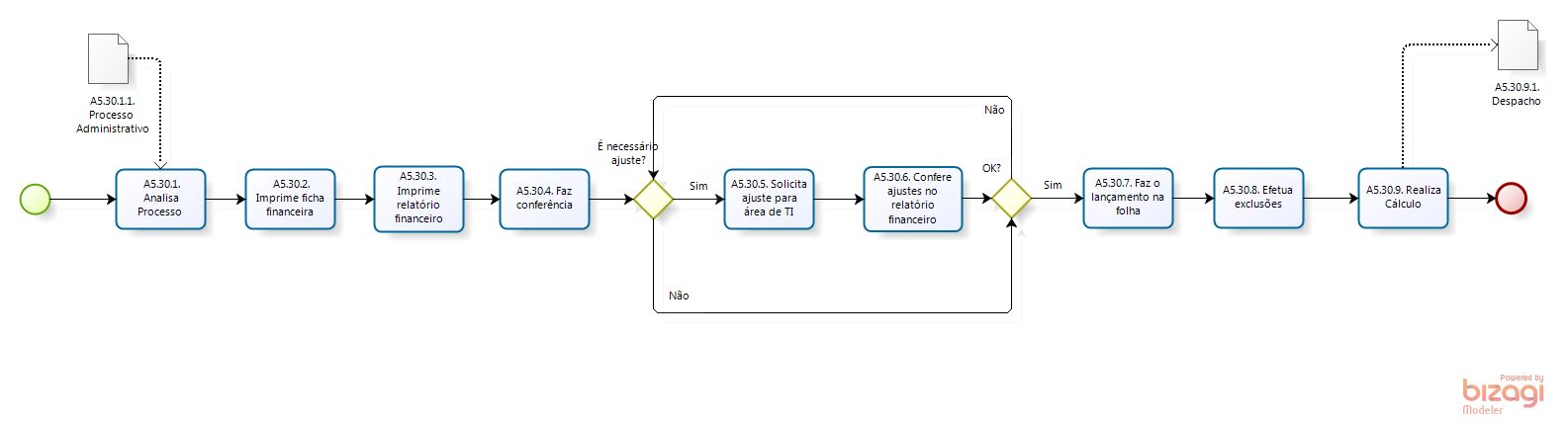
Receber processo específico de Adicional de Qualificação Treinamento vindo da Coordenadoria de Recrutamento e Desenvolvimento – CRD.
Descrição
Imprimir ficha financeira para verificar os valores, mês a mês, a serem devolvidos ao servidor.
GPS
Menu “Consultas” – “Ficha Financeira” – “Tabela”
Botão “Pesquisa”
Digitar matrícula
Botão “Pesquisa”
Botão com desenho da impressora
Botão ‘Matrículas”
Botão “Excluir Todos”
Salvar
Digitar matrícula
Salvar
Botão “Sair”
Digitar o período que deseja imprimir a ficha financeira (EX.: 2010 a 2012)
Botão “Impressão”
Descrição
Acessar o GPS em sua tela principal
Clicar em "Módulos Financeiros"
Clicar em "Adicional de Treinamento", na Guia PROCESSAMENTO
Clicar no botão "Relatórios"
Alterar a data no campo Período Mês/Ano Referência, caso vá pagar exercício anterior ao atual, com Verba de Restos a Pagar ou com Verba de Exercícios Anteriores.
Ticar o item "Todas as Matrículas", "Valores Positivos e Valores Negativos".
Clicar no botão "Impressão".
Imprimir o relatório Financeiro que é gerado frente-e-verso.
Sair.
Clicar no botão que tem uma impressora desenhada, na tela principal do GPS, na guia "Consultas"," Ficha Financeira".
No campo Uso Geral, entrar no botão matrículas, excluir as matrículas que estejam lá.
Digitar cada matrícula que conste no Relatório Financeiro
Enter
Salvar
Sair
No campo período, digitar o ano anterior ao atual, se houver restos a pagar ou exercício anterior a pagar, digitar o ano atual no campo "até".
Clicar em impressão, no campo Uso Geral.
Uma boa sugestão é salvar as fichas financeiras em PDF – File – Generate to File – PDF – nomear e salvar em diretório específico.
Fechar as Fichas geradas pelo sistema e abrir o relatório com fichas em PDF, o qual é possível aumentar o tamanho.
Descrição
Conferir o relatório financeiro impresso com o relatório que veio no processo da CRD com as Fichas Financeiras, buscando avaliar se o servidor já recebeu ou não, qual percentual deve ser pago, a partir de quando.
Descrição
Escrever e-mail para Hórus – CPP, caso algum ajuste/correção seja necessário, informando as matrículas e nomes dos servidores com erro e esclarecendo o que está errado (poderá enviar este e-mail com cópia para Cledison B. Luciano).
Descrição
Conferir novamente o relatório financeiro, após as correções, e lançar em “lançamentos informados”, como segue:
Na tela principal do GPS:
"Módulos financeiros"
"Adicional Treinamento", na Guia PROCESSAMENTO, no campo Lançamentos para folha.
Primeiro escolher o tipo, a começar por anos anteriores.
Clicar no botão "Efetuar Lançamentos para Folha", se houver verba para pagar exercício anterior.
Confirmar SIM na janela que surgirá.
Depois escolher o tipo Restos a Pagar, se houver valores e verba de restos a pagar
Clicar no botão "Efetuar Lançamentos para Folha", se houver valores e verba de restos a pagar.
Confirmar SIM na janela que surgirá.
Por fim, escolher tipo Mensal para lançar na folha os meses retroativos do ano atual.
Clicar no botão "Efetuar Lançamentos para Folha"
Confirmar SIM na janela que surgirá.
Descrição
Verificar em "Módulos Financeiros"
"Lançamentos CPP Folha Normal"
Pesquisar algumas matrículas que constem no relatório financeiro para verificar se o lançamento deu certo.
Na tela inicial do GPS, clicar no botão "Matrículas p/ cálculo".
Pesquisar duas vezes e excluir as matrículas que estejam lá.
Descrição
Exclui da folha de pagamento matrícula de servidores com valor negativo e que seja exonerado ou que esteja em licença sem vencimento. Nesses casos, encaminha GRU (Guia de Recolhimento da União) para servidor recolher valor devido.
Descrição
No campo "envia matrículas":
Selecionar "Atualizadas" na data atual.
Clicar no botão lateral direito.
Salvar.
Sair.
Clicar no botão executa cálculo.
Confirmar SIM na janela que surgirá.
Após fim do cálculo, clicar no botão Consulta C.Cheque
Pesquisar
Digitar matrícula que conste do relatório financeiro
Pesquisar novamente.
Conferir se os valores estão corretamente no contracheque.
Descrição
Memorando de inclusão de servidores em folha da Divisão de Cadastro de Pessoal – DICAP/CCLP.
Descrição
Após fechamento/pagamento da folha, despachar processo para CRD, com seguinte texto proposto:
"Em cumprimento ao despacho às fls. 000-000, informo que foi providenciado o pagamento de Adicional de Qualificação Treinamento na Folha de Pagamento (normal ou complementar) de julho/2012 (mês do pagamento), tendo sido o referente ao exercício de 0000 (ano ou anos anteriores) pago com verba de Restos a Pagar ou com dotação de Exercício Anterior.
SGP/CPP, / / .
Nome do Servidor Responsável
Cargo do Servidor Responsável
De acordo.
Encaminhe-se à CRD.
SGP/CPP, / / .
Nome do(a) Coordenador(a) de Pagamento de Pessoal
Coordenadora de Pagamento de Pessoal"